老王论坛-老王论坛官方最全导航中心
无障碍浏览
长者模式
老王论坛
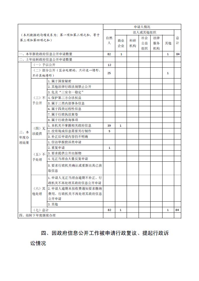
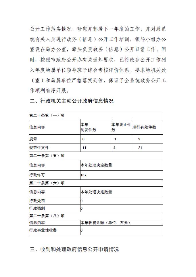
2021年老王论坛公开 工作年度报告
发布时间:2022-01-28
来源:
【字体:
大
中
小
】
打印
版权声明
|
联系我们
|
办公地址
|
网站地图
主办单位:老王论坛-老王论坛官方最全导航中心 许可证号:
冀ICP备07024789号-1
网站标识码:1301000019
地址:石家庄市中山东路216号 TEL:0311-86689267 邮政编码:050091
公安机关备案号
13010202001269